设为首页
|
加入收藏
欢迎进入咸宁城市发展(集团)有限责任公司网站!今天是:
首页
走进城发
集团介绍
领导班子
机构职能
企业风采
企业荣誉
交流园地
新闻动态
集团新闻
视频新闻
重点项目
基层新闻
行业资讯
信息公开
事务公开
政策法规
通知公告
下载中心
集团业务
城市建设及运营
工程建设
绿色文旅
党的建设
党群建设
廉政动态
主题教育
联系我们
当前位置:
首页
>
信息公开
>
通知公告
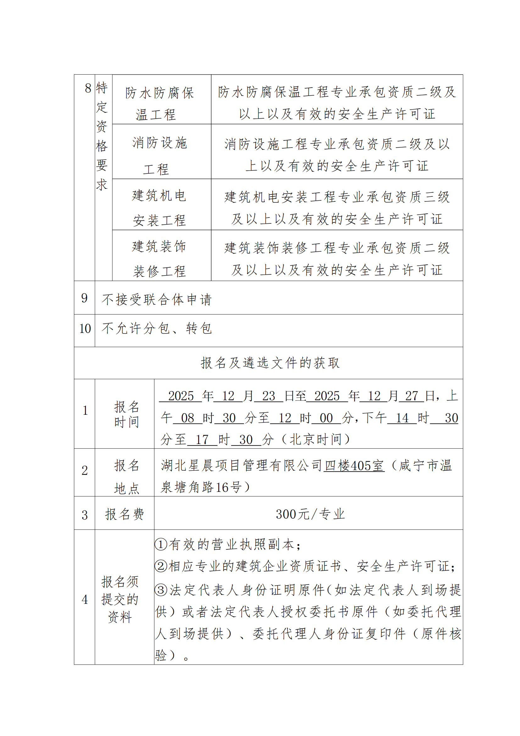
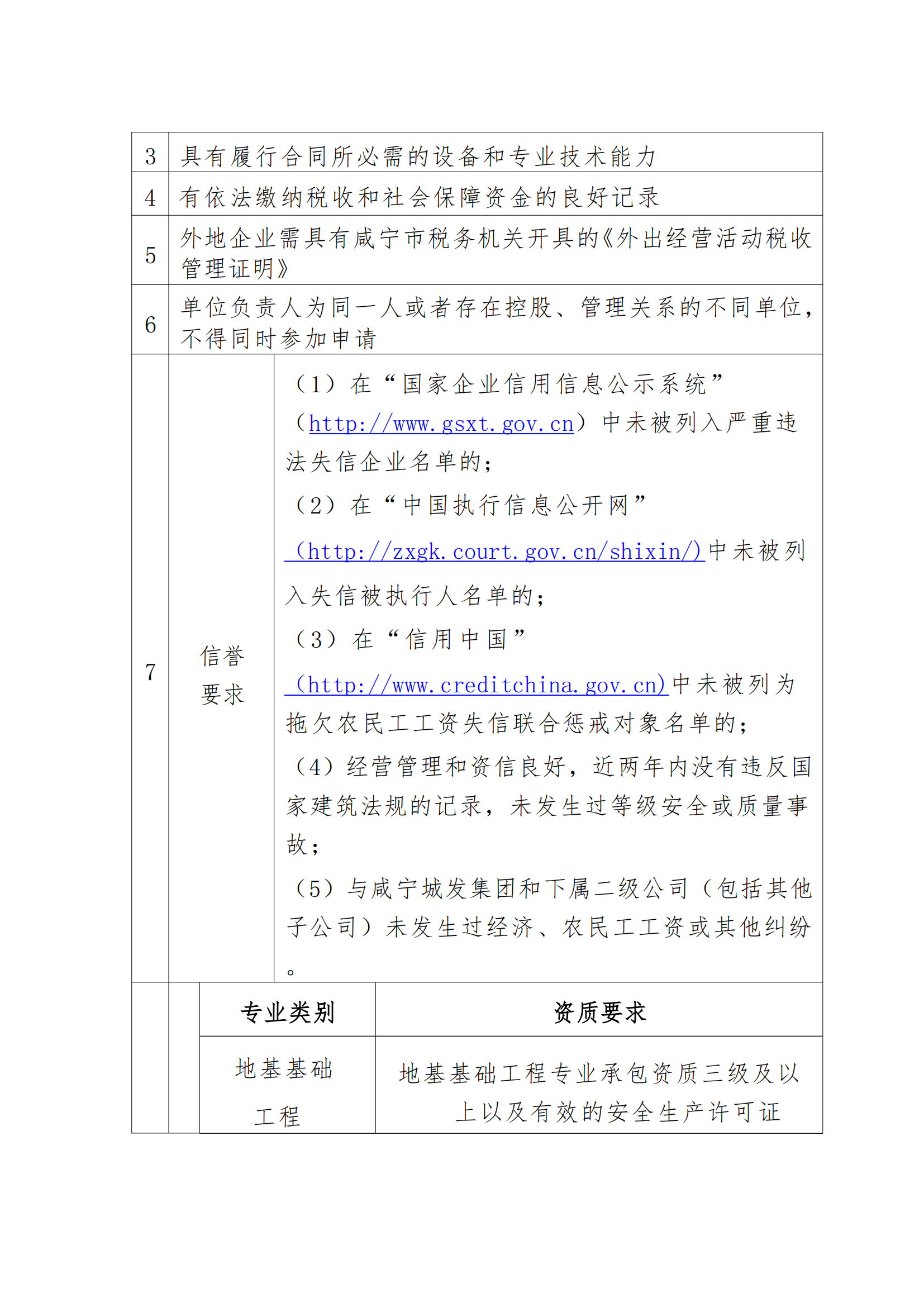
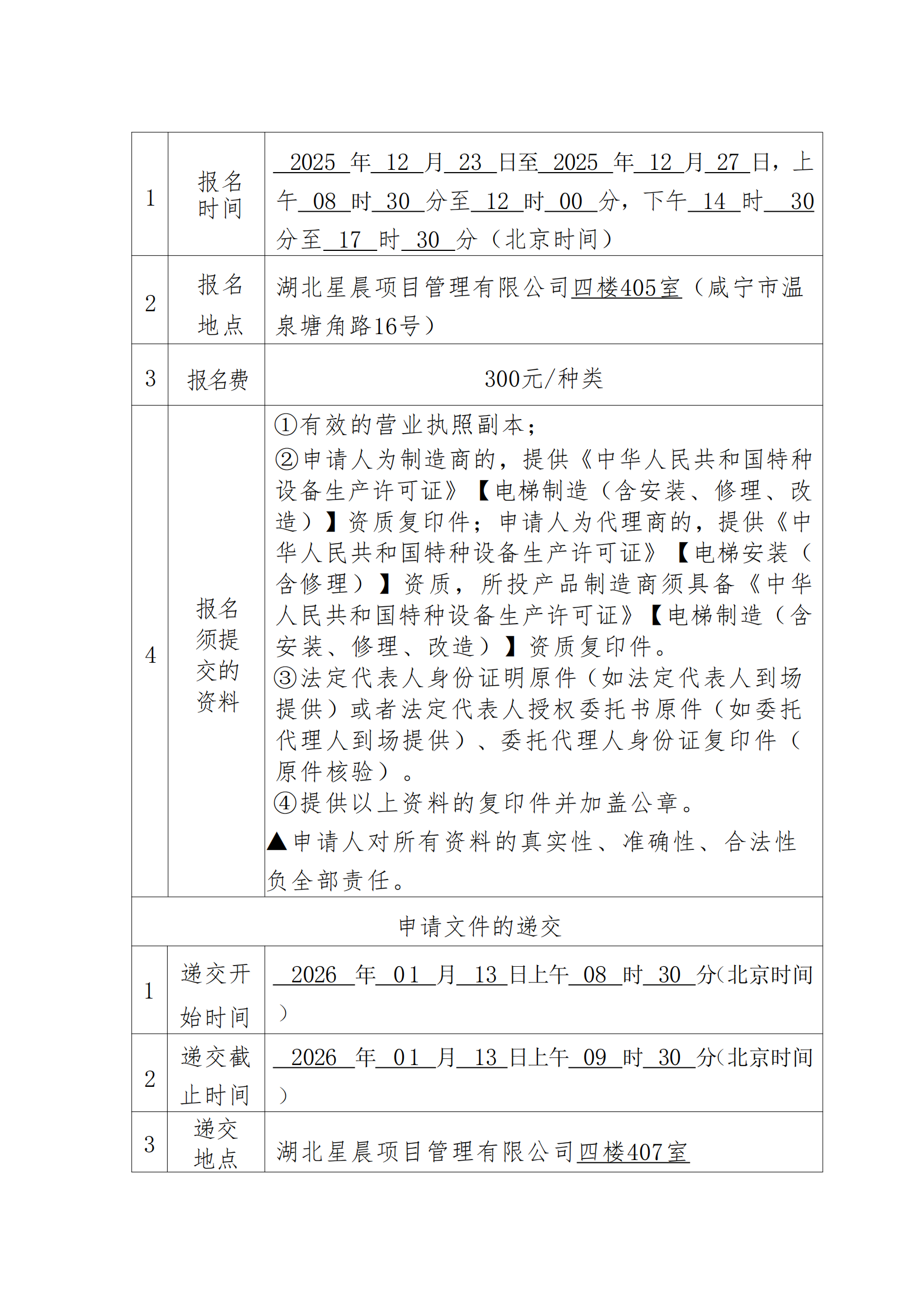
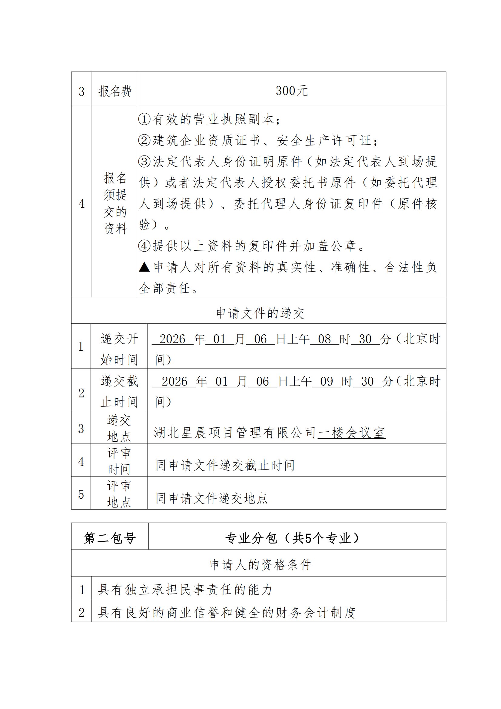
建设工程劳务分包、专业分包、物资供应商资源库采购(项目名称)遴选公告
发布时间:2025-12-22 所属栏目:通知公告 来源:文旅公司
附件:
|
|